中国科学院上海高等研究院(下称“高研院”)坐落于上海市浦东新区张江科学城核心区,是一所年轻的多学科交叉的综合性科教组织。高研院主要以先进光源大科学装置的研制、建设和运行为核心,召开加速器科学、光子科学、能源科学与信息科学领域的原始创新研究和关键核心技术研发,支撑前沿科学研究,为战略新兴产业给予核心技术和集成技术解决方案,拥有上海同步辐射光源、国家蛋白质设施(上海)等国家大科学基础设施。
先进能源系统与装备研究与开展中心围绕国家能源开展战略需求,开展清洁高效与低碳的能源转换与利用技术,重点研究清洁高效热功转换技术与装备、复合能源工程科学、碳数据与碳评估,并部署科技资源,以期有助于能源技术的创新、集成和商业化应用,推进国家和上海能源利用及装备技术提升和产业结构优化。
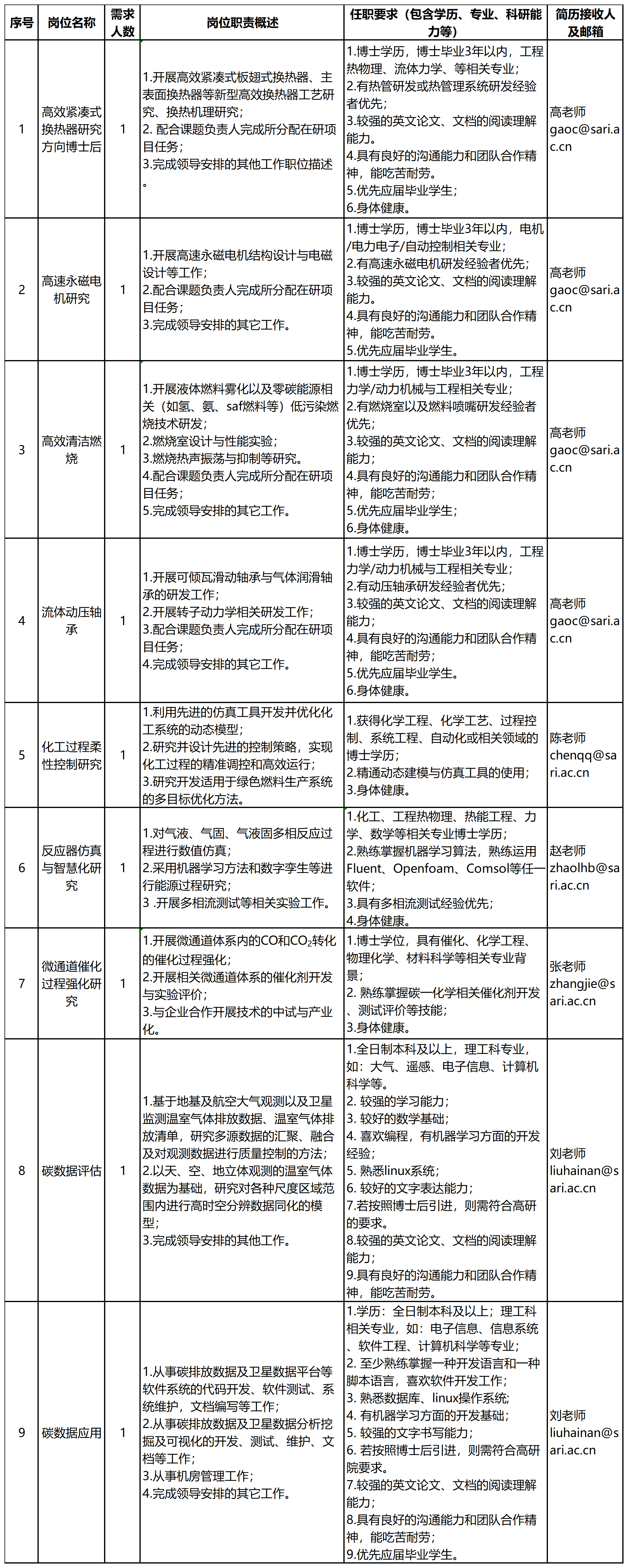
现因工作需要,招聘以下人员:
一、招聘岗位:

二、岗位待遇:
按照上海高等研究院的有关标准执行。
三、应聘说明:
有意应聘者请将个人简历发至相应岗位联系人(请在邮件主题上注明:姓名+应聘部门+应聘职位):招满即止。
网址:http://www.cwbsmwy.com/
通讯地址:上海浦东张江高科技园区海科路99号
邮编:201210